搜钱网
扫码登录小程序
当前位置:首页 > 钱币视界 > 官宣!京剧净角纪念币11月18日预约!预约入口、攻略在此!

各位藏友注意了!备受期待的京剧净角纪念币终于官宣了!

中国人民银行已正式发布公告,这枚新币将于11月18日启动面值预约。
作为热门系列的新成员,它势必引发预约热潮,请务必提前收藏!

想要成功预约,首先得搞清楚它的基本情况:
面值与兑换: 面值5元,等面值预约兑换。 在各大银行线上预约、线下兑换,采取先约先得的方式,拼手速的时候到了!
发行量: 总量6000万枚,每人每证最多可预约20枚。
预约时间: 2025年11月18日晚上22:00准时开启。

兑换时间: 2025年11月25日至12月1日。预约成功后,请在此期间带上身份证和现金前往预约网点兑换。

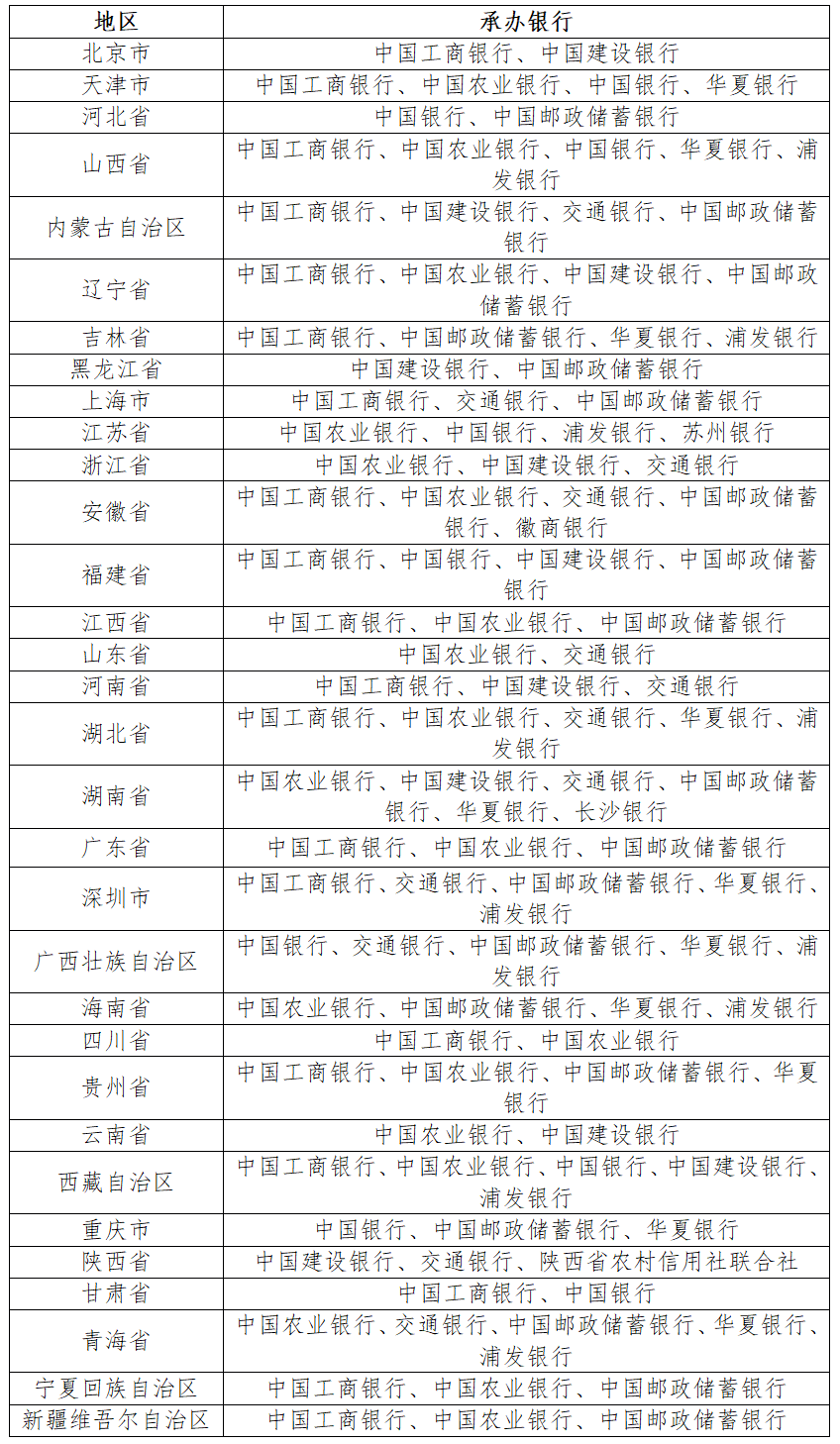
本次预约仍由各大银行共同承担,不同省份分配的银行不同。
为确保万无一失,请您核对下表,找到您所在地区对应的预约银行。

重要提示: 为方便大家快速入口,我们已将各大银行的快捷预约链接整理并置入公众号菜单栏中。您只需提前关注,预约时即可一键直达,抢占先机!
第一步:点击卡片,关注搜钱公众号
第二步:点击菜单栏预约入口即可预约(预约前更新)

注意:现在还没开始预约,入口是打不开的

最后提醒几点,避免预约失败:
无需银行卡: 预约不需要该银行的银行卡,也无需开户。
一证一行: 每个身份证只能在一家银行进行预约。不可同时在多家银行重复预约,否则无法通过核查,导致预约失败。
提前准备: 由于本次预约非常火爆,请务必提前看好自己所在地区的预约银行,并准备好身份证信息。
预约大战一触即发,我们近期也会持续分享更多预约小技巧,助您提升成功率!请保持关注!

扫码进入钱币收藏交流群
获取最新纪念币钞信息!!

扫码进群

联系客服
钱币收藏群|古钱币鉴定|钱币收藏群|古钱币鉴定|币圈交流群|钱币收藏价格表|免费上门回收钱币|钱币预约入口|钱币买卖交流群|钱币收藏官网|古钱币大全价格表|钱币价格查询|钱币收藏群|藏友群|龙钞号码|龙钞|搜藏|微信收购钱币交易|纪念币|纪念币|钱币网|藏友群|龙钞号码|龙钞|搜藏|社交群|龙钞估价|交流群|中国钱币|收藏群|梅花五角|牡丹一元|2024东北虎豹纪念币|纪念币预约入口|钱币价格查询|龙钞行情|龙钞今日行情|东北虎豹|2024应县木塔纪念币|龙钞靓号|刀货|标十|标百|靓号|龙钞今日价格|龙钞价格查询|圆圆王|圆圆号|千禧龙钞|京剧纪念币|东北虎豹纪念币行情|龙钞价格最新行情|京剧纪念币发行量|搜钱|纪念币|纪念币价格|纪念币预约|2024年纪念币最新公告|央行|纪念币最新消息|古币鉴定扫一扫|京剧币黑金卡|京剧纪念币|旦角纪念币|京剧旦角纪念币|龙钞号码查询小程序|搜钱|龙钞价格最新行情|小龙钞最新行情价格|龙钞实时价格|纪念币回收价格表|东北虎豹纪念币价格|龙钞价格最新行情|龙钞|龙币龙钞最新价格|东北虎豹纪念币值钱吗|虎豹纪念币价格预测|东北虎豹国家公园纪念币行情|100元人民币图片|一百元人民币图片|1990年100元纸币值多少钱|龙钞|纪念币|东北虎豹纪念币|东北虎豹纪念币预约|东北虎豹|京剧|纪念币|京剧纪念币|发行量|纪念币|纪念币价格|纪念币预约|2024年纪念币最新公告|东北虎豹国家公园|东北虎|东北虎豹国家公园纪念币发行量|东北虎豹纪念币|央行|纪念币最新消息|东北虎|东北虎豹国家公园|纪念币预约官网入口|龙银币|热带雨林|蛇钞今日价格最新行情|龙钞今日价格最新行情|搜钱一尘实时行情|搜钱一尘行情速查|搜钱一尘行情提醒|一尘网|搜钱一尘助手
搜钱网是北京搜钱网络技术有限公司研发,致力于为钱币收藏爱好者打造了一个安全、便捷、专业的交流交易空间。用户可以通过微信小程序使用“搜钱”小程序 ,可向用户提供钱币藏品免费发布,智能估价、藏品人工在线鉴定、钱币百科,龙钞蛇钞配号等服务,通过技术与文化的深度融合,搜钱小程序以数据驱动、安全透明、用户共创为核心,重新定义生肖纪念钞的收藏与交易体验,助力每一位用户实现藏品价值的最大化释放。现注册用户超520万。



